本文最后更新于 2025年10月21日。
MBTI——NF型详解
https://m.psyctest.cn/article/6wd9AQdR/
MBTI为什么分为sp/sj/nt/nf四类?
https://www.zhihu.com/question/544184171/answer/2613932841
作者:若化生
链接:https://www.zhihu.com/question/544184171/answer/2613932841
来源:知乎
著作权归作者所有。商业转载请联系作者获得授权,非商业转载请注明出处。
NT/NF/SP/SJ分类来源于凯尔西十六型气质分类,不算MBTI官方分类。凯尔西注重的是气质分类(内核),MBTI官方注重的是行为分类(外在)。
官方是SF/ST/NF/NT的分类,因为这种是行为模式相近的分类。凯尔西的气质分类反应在行为上差异还是很大的。比如ISTJ和ISFJ,虽然都是SJ气质,但是情感和思维型的行为有质的区别。ISTJ和ISTP虽然前四荣格八维功能根本不一样,但是J和P的差异只在于追求确定性/随机应变,因此行为差异并没有ISFJ与ISTJ有那么大的对比。
总结目前的分类方式:
强调行事风格与决策能力:
IJ/IP/EP/EJ
强调主导功能一致(同源类型/荣格时期的分类方式[1]):
IXFP/IXTP/INXJ/ISXJ
ENXP/ESXP/EXFJ/EXTJ
对应内倾情感型、内倾思维型、内倾直觉型、内倾感觉型、外倾直觉型、外倾感觉型、外倾情感型、外倾思维型
强调知觉功能轴一致:
SP:Se-Ni功能轴
SJ:Si-Ne功能轴
NJ:Ni-Se功能轴
NP:Ne-Si功能轴
强调判断功能一致:
TJ:Te-Fi功能轴
FP:Fi-Te功能轴
FJ:Fe-Ti功能轴
TP:Ti-Fe功能轴
最后就是凯尔西气质类型的划分了,可以说的是,凯尔西气质划分类型是依照类型之间综合的气质(特质)划分的
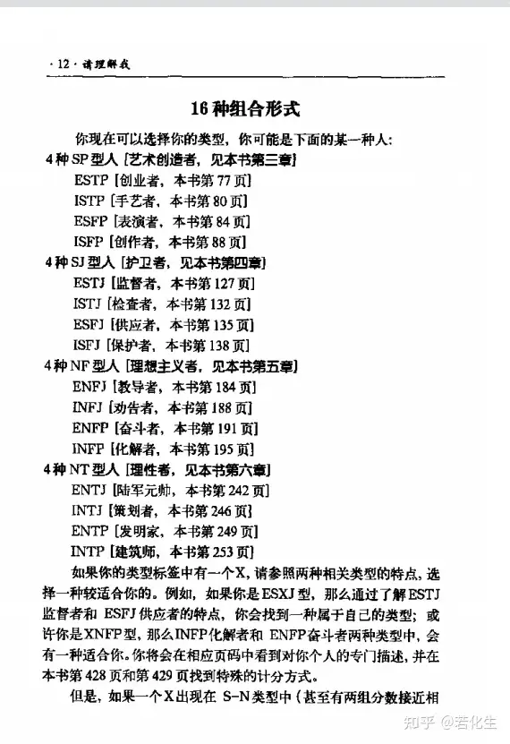
完全版本的气质类型划分,参照凯尔西《请理解我》[2]:
NT:理性主义者
NF:理想主义者
SP:艺术创造者
SJ:秩序护卫者

一言以蔽之,这根本不是MBTI官方分的。官方的分类就是ST/SF/NF/NT。